Inside an EPC SUBSTATION Project : From Design Basis to Construction
Ce rapport fournit un aperçu complet et professionnel du processus détaillé pour exécuter un projet EPC (Ingénierie, Approvisionnement et Construction) pour une sous-station. L’accent est mis sur le flux de travail étape par étape depuis la Base de Conception (BoD) jusqu’à la construction, mettant en évidence les interactions critiques entre les disciplines électriques, de process, mécaniques, de tuyauterie, d’instrumentation, TIC et civiles. Tous les procédés, livrables et exigences de coordination sont référencés par rapport aux normes internationales de référence (ISO, IEC, IEEE, ASME, API, etc.). En outre, nous discutons de l’EPC process for a substation.
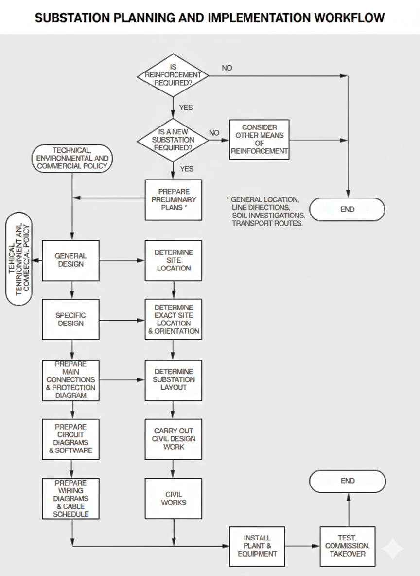
Figure 1 – Inside an EPC Substation Project

This article outlines the EPC Substation, highlighting key engineering activities, procurement strategies, and construction best practices that ensure safety, quality, and schedule compliance throughout the project lifecycle.
OVERVIEW OF EPC PROJECT PHASES

SUBSTATION PLANNING AND IMPLEMENTATION WORKFLOW

Discover our [Substation Engineering Services] for more information https://mes-dz.com/services/
Basic Design and Analysis of Air-Insulated Substations (AIS)
Follow us for our upcoming posts! We will speak in detail about every stage—from basic engineering to full construction. Stay tuned for expert insights.
